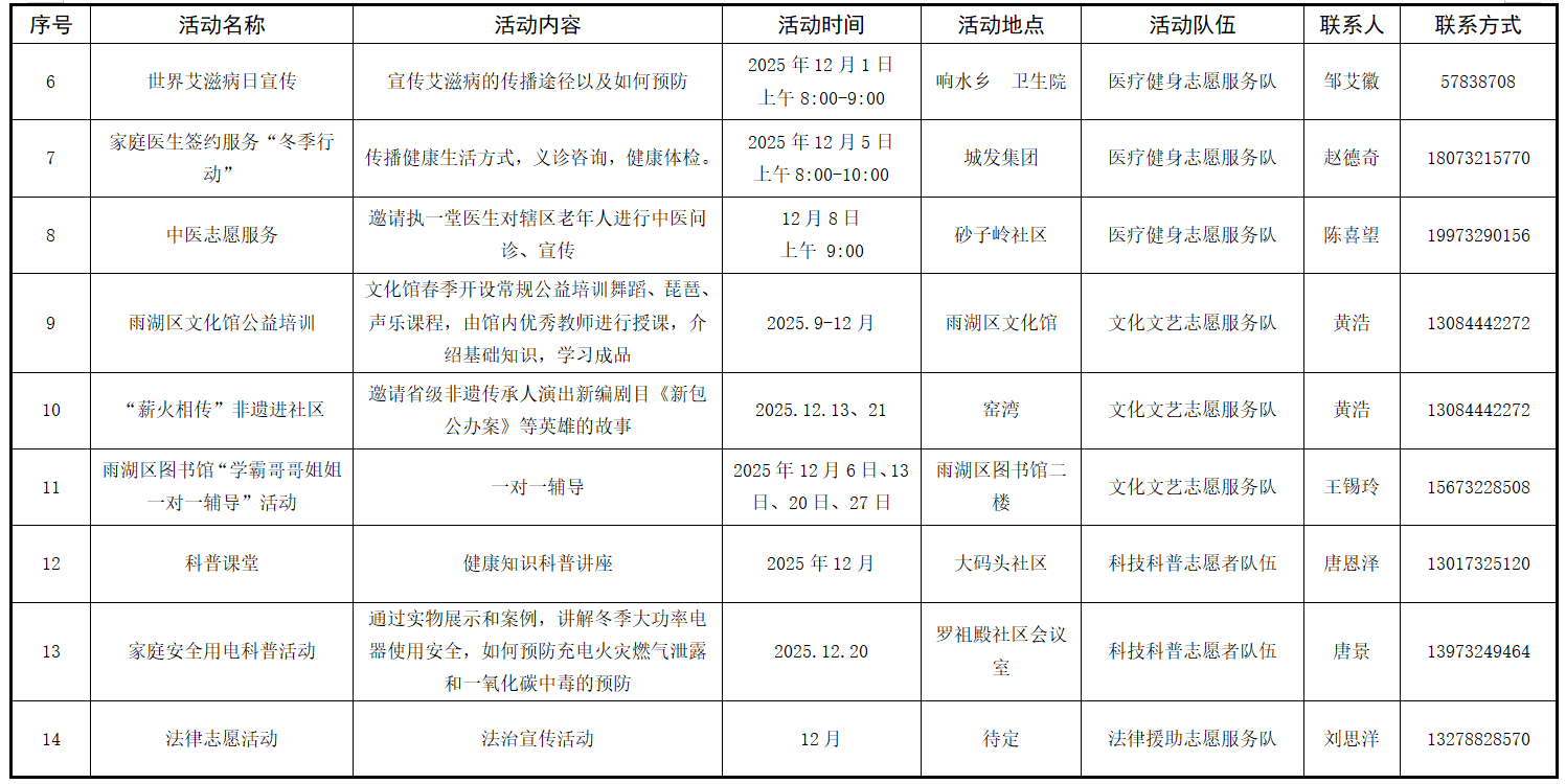
为倡导时代新风正气,弘扬中华传统美德,传播志愿服务理念,雨湖区新时代文明实践中心组织各专业志愿服务队、各新时代文明实践所(站),因地制宜开展群众喜闻乐见的文明实践活动,切实提高我区居民群众的思想觉悟、道德水准、文明素养、法治观念,更好地推动居民群众全面发展、全面进步。现将雨湖区新时代文明实践中心(所、站)12月新时代文明实践志愿服务活动安排公示如下:




附:
责编:姜俊
来源:雨湖区新时代文明实践中心
乐之书店“如约而至”:静享阅读时光,尽享诗意人生
视频丨万楼·青年码头,传统与现代交相辉映,让老湘潭焕发新活力!
文旅专题丨一路芬芳 经典雨湖
专栏丨雨湖文苑
义源当铺思“秋”
视频丨穿越时空的风情 唤醒传统街区的温情记忆 风车坪文创街区举行汉服快闪秀
张岱:老窑湾筷子巷纪事
张岱:今昔唐兴街
下载APP
分享到